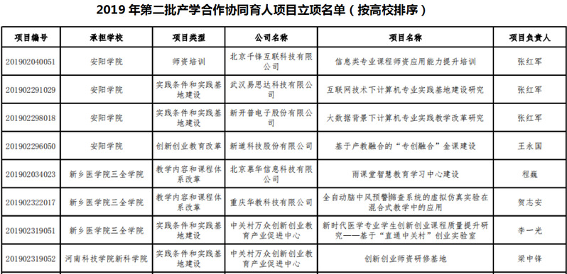
近日,教育部高等教育司公布了《教育部高等教育司关于公布2019年第二批产学合作协同育人项目立项名单的通知》(教高司函〔2020〕6号),我校医学检验学院贺志安教授主持的《全自动脑中风预警筛查系统的虚拟仿真实验在混合式教学中的应用》、大学生就业创业指导服务中心主任李一光主持的《新时代医学专业学生创新创业课程质量提升研究——基于“直通中关村”创业实验室》以及教育技术中心主任助理程巍主持的《雨课堂智慧教育学习中心建设》3个项目成功获批立项,居河南省独立学院第一,项目类别涵盖教学内容和课程体系改革、实践条件和实践基地建设两个方面。 我校高度重视产教融合、校企合作,紧紧围绕高素质应用型人才培养的目标,结合自身学科专业发展优势,与省内外多家企业建立合作关系,深入推进产教融合、探索多样化的产学研合作模式、强化校企合作协同育人功能,完善人才培养模式,推进学校转型发展。接下来,我校将以此为契机,继续深化产教融合,推动校企间产学合作协同育人平台建设,完善校企协同育人长效机制,促进人才培养供给侧和产业需求侧结构要素全方位融合,着力培养适应产业发展需要的高质量人才,实现合作共赢。 据悉,产学合作协同育人项目是教育部为深入贯彻《国务院办公厅关于深化产教融合的若干意见》(国办发〔2017〕95号)精神,落实《教育部 工业和信息化部 中国工程院关于加快建设发展新工科 实施卓越工程师教育培养计划2.0的意见》(教高〔2018〕3号)要求,通过政府搭台、企业支持、高校对接、共建共享,深化产教融合,促进教育链、人才链与产业链、创新链有机衔接,以产业和技术发展的最新需求推动高校人才培养改革,培养支撑引领经济社会发展需要的高素质专门人才。我校高度重视此项工作,积极组织申报推荐工作,近两年已累计立项12项。
|